評估美國總統大選:亞洲市場觀點
2024年11月5日美國將進行的總統大選投票,不但受到密切關注,也將可能影響未來四年的關鍵趨勢。特朗普的競選活動與更高的關稅、更大的財政赤字和存續期間風險有關;但賀錦麗的競選活動則代表了拜登政策的延續。值得注意的是,拜登政府並未有排除採取關稅措施,並計劃在未來幾季大幅增加對特定中國商品的進口關稅。因此,賀錦麗可能會繼續採取更有針對性的貿易限制措施。 無論由哪位候選人執政,對其他國家而言,未來的環...
投資總監辦公室 - 香港10 Sep 2024
  • 無論由哪位候選人執政,均會“美國優先”
  • 如果特朗普再次當選,存續期間擔憂可能更加嚴重
  • 貿易限制將會增加;供應鏈將被重新調整
  • 星展集團評估亞洲固定收益的投資主題
Article image
Photo credit: Unsplash
閱讀更多

2024年11月5日美國將進行的總統大選投票,不但受到密切關注,也將可能影響未來四年的關鍵趨勢。特朗普的競選活動與更高的關稅、更大的財政赤字和存續期間風險有關;但賀錦麗的競選活動則代表了拜登政策的延續。值得注意的是,拜登政府並未有排除採取關稅措施,並計劃在未來幾季大幅增加對特定中國商品的進口關稅。因此,賀錦麗可能會繼續採取更有針對性的貿易限制措施。

無論由哪位候選人執政,對其他國家而言,未來的環境可能都充滿挑戰。“美國優先”很可能是核心理念,即使採取的政策有所不同。從多個角度來看,美國可能會加強對一些領域的限制。這些領域包括向美國大量銷售産品的公司、在中國生産的公司以及與中國有關聯的企業。這甚至沒有考慮到其他經濟體/實體做出反應的第二或第三層面的影響。可能需要對供應鏈進行實質性的重新調整。

在美國經濟趨緩和聯儲局(Fed)可能提前校准式減息的背景下,所有因素應納入考量。從投資組合的角度來看,由於利率可能會下調,星展集團認為應繼續以槓鈴式存續期間策略佈局投資等級(IG)公司債;同時佈局存續期間介於1至3年,和存續期間介於7至10年的IG債券。亞洲企業整體上可望受惠於供應短缺、強勁的股東持股結構以及2024年上半年的良好業績。這可以從亞洲與美國以及歐洲利差收窄趨勢看出。然而,對於存續期間較長(大於10 年),擔心期限溢價可能會上升,因為投資人需要更多補償才能彌補通脹和發行的擔憂。

在此背景下,星展集團重點介紹亞洲固定收益的投資主題。

思考“美國優先”

隨著美國大選即將在11月5日進行,政治言論升溫,避開最嚴重的市場波動或許是最務實的做法。在撰寫本文時,特朗普和賀錦麗的勝選機率相當。雖然焦點在於特朗普若再次當選可能採取的行動,但應該注意民主黨跨黨派對中國的政策的支持仍然保持堅定。共和黨或民主黨總統採取的政策可能有所不同,但(保護美國)的本質可能非常相似。首先,最重要的是,“美國優先”議題無疑將包括更多干預美國國內金融市場的舉措,這對美國公司而言是有利的。下文將從亞洲的角度討論一些關於存續期間和信用風險的細微差別。

若特朗普執政,存續期間面臨較大壓力。美國國會預算辦公室預計,美國在一段時間內將維持財政赤字占GDP約5-6%,前題假設是經濟保持適度增長。由於減少境外軍事和醫療保健支出的計劃可能難以實現,即使賀錦麗執政,人們對美國財政狀況的擔憂也不太可能輕易消除。此外,若特朗普執政,進一步減稅和延長現有特朗普時代減稅政策(2025年底到期)的可能性較高。由於市場擔憂長年期國債的發行,國債收益率曲線趨於陡峭已反應特朗普的實際交易。然而,相較於2016年底,影響將較為溫和,因為當時利率較低(有更多加息空間)。

然而,考慮到第二和第三層面影響時,長期轉變尚不明確。這取決於結構性財政問題和市場情緒,關稅/限制的實施方式,以及增長/通脹受到的影響。星展集團預期市場將在不同的時間點關注不同的問題。預測轉變的順序很困難,但星展集團傾向於國債收益率曲線趨於陡峭,在財政擔憂揮之不去的情況下,更加重視聯儲局的寬鬆政策。

其他影響亞洲固定收益市場的因素可以歸納為兩個因素 ᅳ 保護主義程度(例如關稅)和國家安全限制。特朗普較偏好關稅(從他的第一個任期可以明顯看出),而民主黨(在拜登的領導下)則偏好限制性措施。這兩種策略都是懲罰性的。特朗普對所有美國進口商品徵收10%關稅的潛在可能性可以說是影響最小的措施,有些影響會分散到整個外匯市場。針對中國徵收60%的更高關稅可能會導致中國進口的貿易變得不可行,從而導致貿易轉移,很像特朗普的第一輪貿易戰。

最後一步將是監管中國商品的進口。透過原産地規則和增值標準來監管中國商品的進口,即使透過其他國家轉運,也會對多個經濟體的産品進口實施限制。這將是一個重大轉變,因為轉運將不再像2019年那樣可行。受影響最大的將是那些向美國大量銷售、在中國生産以及與中國有關聯的企業。事實上,拜登政府並未回避使用關稅。無論誰執政,最終效果都是鼓勵企業在美國投資並向美國銷售產品。

對企業銷售的限制(目前拜登政府正在考慮)可能會具有懲罰性。實施《外國直接產品規則》(FDPR)允許美國限制銷售含有美國技術的商品。當應用於晶片和晶片製造時,這將對與中國有重大銷售的公司產生重大影響。實際上,這應該只會打擊對國家安全而言最敏感的科技產業。
最後,考慮這些限制發揮作用時的第二階段影響。如果對美國銷售不可行,中國企業是否需要轉向其他市場?這可能會影響與中國具有相似製造能力的經濟體和企業。也應該考慮報復性措施和關稅,儘管如果需要的話,大型經濟體在捍衛自己的產業方面可能擁有更大的影響力和成效。從美國的角度來看,這些限制將不可避免地轉化為某些商品的價格上漲。考慮因素包括關稅的範圍(即關稅是否涵蓋廣泛的商品)、美國企業填補空缺的能力以及美國消費者是否能夠容忍更高的價格。無論如何,隨著流程的進行,製造業供應鏈的重新排序似乎將經歷巨大的痛苦。

在此環境下,合理的受益者可能是美國企業。因此,由於美國大選中鷹派言論持續存在,風險偏好,尤其是美國以外地區,可能存在風險。資產配置方面的考量可能需要一個廣泛的框架。

信用考量
在(1)亞洲企業美元/新幣發行量下降、(2)資金尋求避險、以及(3)可能的減息利好等環境下,星展集團評估以下可能受到影響的主題和產業。唯一的風險事件是加息。

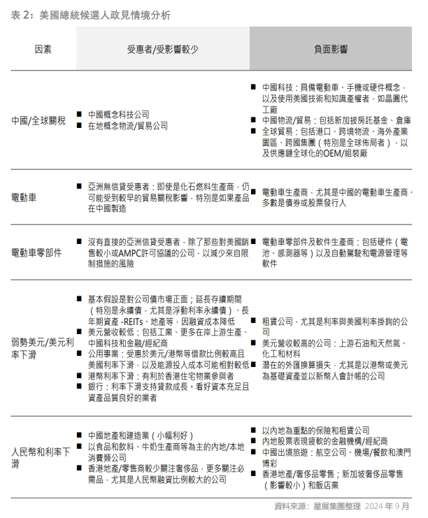
A. 中國與全球關稅/貿易限制是關鍵議題
無論哪位候選人當選,均可能產生顯著負面影響。然而,全球業務佔比較少且較不涉及敏感技術(如半導體、軍事和防禦技術,特別是美國擁有的技術)的企業受到的影響較小。相反地,全球業務佔比較高且對美國銷售有重大影響的企業(特別是硬件/代工廠)則面臨較大的風險,因為它們的利潤率較低且可能在中國生產。亞洲科技公司,尤其是以中國為中心的公司,受影響較小。
關稅從淨效應上降低了全球貿易量,尤其是美中之間的貿易。然而,普遍性關稅可能會抑制其他貿易連結,並因退出與其他國家的貿易夥伴關係而變得更為複雜。



B. 電動車和電動車零部件產業
在拜登政府藉由的美國降低通貨膨脹法案(IRA)後,消費者可以申領7,500美元的電動車購買稅額減免。特朗普和萬斯公開表示要廢除此類稅額減免,並鼓勵美國製造的化石燃料汽車。減少或取消稅額減免可能會削減需求。截至2024年4月22日,由於汽車貸款成本上升和需求疲軟,美國電動汽車銷售年增率已放緩至21%(低於2023財年的40%和2022財年的67%)。
關稅從淨效應上降低了全球貿易量,尤其是美中之間的貿易。然而,普遍性關稅可能會抑制其他貿易連結,並因退出與其他國家的貿易夥伴關係而變得更為複雜。



相較於廢除,降低IRA補貼(電動汽車)和/或對美國境外製造的電池開徵更高關稅的可能性更大
在IRA下,部分電動車電池製造商可藉由先進製造生產抵免(AMPC)受惠。根據此計畫,企業可以申領美國生產的電池模組的稅收抵免。另一方面,IRA的廢除必須藉由兩院的審核,這是一個顯著更高的門檻。此外,廢除將違背提高美國本土生產的目標,尤其這是特朗普偏好的議程。
也可能會有其他干擾因素,如被共和黨議員納入"強迫勞動"實體清單,例如最近中國電池製造商的案例。整體而言,影響取決於美國銷售的比例,在這個案例中不到10%的營收。星展集團注意到有方法可以繞過這些限制;在這種情況下,公司藉由技術授權交易與美國汽車製造商共同運營電池生產設施,其中美方實體支付資本支出,而中國公司則收取磷酸鋰鐵(LFP)電池技術的版稅。該公司還與通用汽車(GM)和特斯拉洽談進一步的合作協議。



C. 美元利率下滑和美元匯率
減息有利於固定收益資產。話雖如此,這對利率相關或美國外匯收入,如租賃公司、銀行、上游石油和資源,可能產生負面影響。港幣利率下滑可能支持香港住宅市場,減輕房貸負擔,扭轉價值折舊和負資產的狀況。這種利好取決於經濟放緩,而不太取決於美國大選的結果,這可能會對利率的演變產生進一步的影響。



D. 人民幣兌美元和新幣走弱
在中國人民銀行需要維持低利率藉以支持經濟的時期,人民幣可能面臨貶值壓力,尤其是如果美國進一步採取貿易限制;儘管在7月的政治局會議和三中全會上沒有太多行動。因此,中國境內消費者的消費需求將會受到抑制。這將影響中國境外的旅遊/支出和博彩收入。第一順位影響將是香港的奢侈品零售業和新加坡零售房地產信託基金(REITs),儘管影響程度較少。生活必需消費品受到的影響較少。



E. 美國原油和天然氣產量增加,但多是雜音
在拜登任內,原油日產量達到1300萬桶的歷史新高。從目前水平再增產將得不償失,因為會壓抑均價。未來總統當選者更可能的選擇是放寬石油租賃和鑽井許可,這意味著任何進一步的增產可能有限。此外,2020年和2021年的油價崩盤至今尚未產生持久的影響,這一定程度上也是由於當時供應鏈的中斷。整體而言,較低的油價有利於發電和公用事業,但對上游企業則造成負面的影響。

F. 金融業,好壞參半
低利率可望支持貸款增長,但除了印尼(2023財年:年增12%)外。當資金流向安全性資產的環境下,市場通常較為著重資產品質,星展集團偏好資本結構較佳且資產品質良好的東南亞銀行業。首先,在資產品質部份,銀行已增加準備金,信貸成本隨著利率下降可能會有減少的空間,進而減輕借款者的壓力。其次,東南亞銀行業的資本化水平較亞洲地區和全球同業更高,在壓力出現的情況下提供更多緩衝。根據2023年底的數據,東南亞銀行業的一級資本比率分別為泰國(16.4%)、印尼(26.1%)和菲律賓(15.3%),高於香港/中國(H股)的13.9%和北美的11.7%。

G.“美國優先”對美國企業有利?
美國政府的干預可能擴展至美國國內金融市場,對美國企業和可能的外國公司或地區(這些公司或地區是其供應鏈的一部分)有正面的信貸影響。

 

主題

免責聲明

本資訊是由星展銀行集團公司(公司註冊號: 196800306E)(以下簡稱“星展銀行”)發佈僅供參考。其所依據的資訊或意見搜集自據信可靠之來源,但未經星展銀行、其關係企業、關聯公司及聯屬公司(統稱“星展集團”獨立核實,在法律允許的最大範圍內,星展集團針對本資訊的準確性、完整性、時效性或者正確性不作任何聲明或保證(含明示或暗示)。本資訊所含的意見和預期內容可能隨時更改,恕不另行通知。本資訊的發佈和散佈不構成也不意味著星展集團對資訊中出現的任何個人、實體、服務或產品表示任何形式的認可。以往的任何業績、推斷、預測或結果模擬並不必然代表任何投資或證券的未來或可能實現的業績。外匯交易蘊含風險。您應該瞭解外匯匯率的波動可能會給您帶來損失。必要或適當時,您應該徵求自己的獨立的財務、稅務或法律顧問的意見或進行此類獨立調查。

本資訊的發佈不是也不構成任何認購或達成任何交易之要約、推薦、邀請或招攬的一部分;在以下情況下,本資訊亦非邀請公眾認購或達成任何交易,也不允許向公眾提出認購或達成任何交易之要約,也不應被如此看待:例如在所在司法轄區或國家/地區,此類要約、推薦、邀請或招攬係未經授權;向目標物件進行此類要約、推薦、邀請或招攬係不合法;進行此類要約、推薦、邀請或招攬係違反法律法規;或在此類司法轄區或國家/地區星展集團需要滿足任何註冊規定。本資訊、資訊中描述或出現的服務或產品不專門用於或專門針對任何特定司法轄區的公眾。

本資訊是星展銀行的財產,受適用的相關智慧財產權法保護。本資訊不允許以任何方式(包括電子、印刷或者現在已知或以後開發的其他媒介)進行複製、傳輸、出售、散佈、出版、廣播、傳閱、修改、傳播或商業開發。

星展集團及其相關的董事、管理人員和/或員工可能對所提及證券擁有部位或其他利益,也可能進行交易,且可能向其中所提及的任何個人或實體提供或尋求提供經紀、投資銀行和其他銀行或金融服務。

在法律允許的最大範圍內,星展集團不對因任何依賴和/或使用本資訊(包括任何錯誤、遺漏或錯誤陳述、疏忽或其他問題)或進一步溝通產生的任何種類的任何損失或損害(包括直接、特殊、間接、後果性、附帶或利潤損失)承擔責任,即使星展集團已被告知存在損失可能性也是如此。

若散佈或使用本資訊違反任何司法轄區或國家/地區的法律或法規,則本資訊不得為任何人或實體在該司法轄區或國家/地區散佈或使用。本資訊由 (a) 星展銀行集團公司在新加坡;(b) 星展銀行(中國)有限公司在中國大陸;(c) 星展銀行(香港)有限責任公司在中國香港[DBS CY1] ;(d) 星展(台灣)商業銀行股份有限公司在台灣;(e) PT DBS Indonesia 在印尼;以及 (f) DBS Bank Ltd, Mumbai Branch 在印度散佈。