主要條款及細則

請向下滾動閱讀產品資料概要有關費用及收費,關於負責任借貸的提示及規範無抵押借貸使用的條款及細則。客戶遞交此申請,即表示客戶聲明及同意已詳閱、明白及同意所有有關的條款及細則、費用及收費及關於負責任借貸的提示。

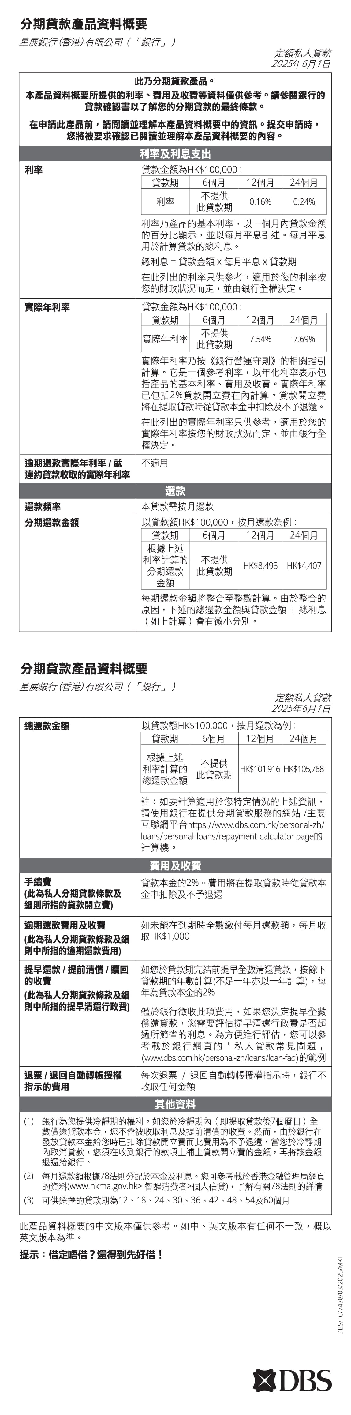
具體貸款詳情,包括貸款金額、利率、貸款期及每月還款額將在申請結束時,顯示於初步結果內(如能獲初步結果),然而均以最終結果為準。

KFS Personal Instalment Loan

私人分期貸款申請之條款及細則:

  1. 當你向星展銀行(香港)有限公司(「銀行」,包括其繼承人及承繼人)申請定額私人貸款、特快私人貸款、稅務貸款或「貸易清」私人貸款(「貸款」),即被視作已閱讀及接受本條款及細則並受其約束。
  2. 貸款須受本申請表所載之私人分期貸款條款及細則約束。
  3. 你向銀行聲明及保證就申請貸款所提供之資料及所有證明文件均屬真實、正確及完整。你在此授權銀行向其認為適當的任何來源核實申請表格所載的資料及任何證明文件。你在申請表格向銀行提供的資料,是銀行所必需的並將用以批核你的貸款申請及持續向你提供服務。如果未能向銀行提供任何所需資料,則你的貸款申請可能會被拒絕。
  4. 你向銀行聲明你已閱讀及明白隨附於本申請表格的資料政策通告,並同意資料政策通告構成私人分期貸款條款及細則的一部份,你同意銀行不時有效的資料政策通告及銀行不時發出予你的資料有關的任何其他通知及通訊(「資料政策」),均適用於你在申請表格內向銀行提供所有與你有關的資料,或銀行得自任何其他來源或基於你與銀行或與任何其他星展集團公司之間的關係而獲得的資料(「資料」)。你的資料可能會根據資料政策被用於有關用途及披露予他人(不論在香港以內或以外的地方)。你特此同意銀行可以:(a)向其他組織、機構或人士核實、提供及收集你的資料;(b)將有關資料轉移至香港特區以外的地方,包括新加坡;(c)將你的資料與銀行取得的任何資料比較,並利用比較結果作任何用途,包括可能不利於你的利益的用途(包括拒絕貸款申請);(d)將你的資料提供予在多家個人信貸資料服務機構模式下所有選定的信貸資料服務機構(「選定的信貸資料服務機構」),或在拖欠款項的情況下提供予追收債務機構,同時亦可能提供予第一類特別會員(按《MCRA模式實務守則》定義),以便第一類特別會員向銀行提供保險保障。
  5. 你明白銀行已委託或可能委託選定的信貸資料服務機構提供消費者信貸資料服務以評估你的貸款申請並作出信貸決定。你授權銀行在批核你的貸款申請過程中,向選定的信貸資料服務機構(即環聯、平安金融壹帳通徵信服務(香港)有限公司或銀行將來會委託的其他信貸資料服務機構)索取及查閱你的信貸報告一次或多於一次(若銀行認為有需要時)。你可在選定的信貸資料服務機構的網站上或透過銀行的客戶服務熱線查閱銀行已委託的選定的信貸資料服務機構的聯絡資料。
  6. 你明白你有權:(a) 要求知悉日常披露予選定的信貸資料服務機構或追收債務機構的資料項目;(b) 要求取得進一步資料以便向有關選定的信貸資料服務機構或追收債務機構要求審閱及/或更正資料;(c) 若你曾在過去30個工作天內被銀行拒絕信貸,且選定的信貸資料服務機構已提供了你的信貸報告,則你可以免費向其選定的信貸資料服務機構索取1份信貸報告副本;(d)在每間選定的信貸資料服務機構各自的12個月期間內免費向每間選定的信貸資料服務機構索取1份信貸報告;及(e) 如貸款戶口在緊接結束之前的5年內沒有超過60天的欠繳記錄,你可要求銀行向有關選定的信貸資料服務機構提出在貸款戶口結束後刪除你的消費者信貸資料。如你有任何欠繳記錄,除非該欠繳款項在由出現拖欠日期起計60天屆滿前全數清還或撇賬(除了因破產令導致之外),有關選定的信貸資料服務機構可保留你的消費者信貸資料,由完全清還該欠繳款項之日起計5年。倘若你因被頒佈破產令而導致任何貸款戶口的結欠被撇賬,不論戶口有沒有超過60天的欠繳記錄,有關選定的信貸資料服務機構可保留你的消費者信貸資料,由完全清還該欠繳款項之日起計5年或在選定的信貸資料服務機構被通知有關你的解除破產令生效日期起計滿5年為止,以較早發生者為準。
  7. 銀行會透過大數據分析,評估你的入息。銀行保留權利要求你提交其他文件處理貸款申請。

私人分期貸款條款及細則

  1. 接納本條款及細則
    當本人申請定額私人貸款、特快私人貸款或「貸易清」私人貸款(「貸款」) ,即被視為本人已閱讀、明白及接受本條款及細則。
  2. 貸款批核及條件
    貸款批核與否及適用於貸款的條款(包括金額、還款期及適用於貸款的利率) 由星展銀行(香港)有限公司(「銀行」,包括其繼承人及承讓人) 絕對酌情決定,並取決於本人是否符合以下條件以令銀行滿意:
    1. 提供銀行需要及可自行核實的所有證明文件;
    2. 銀行查閱並滿意本人於信貸資料機構的信貸記錄;
    3. 就「貸易清」私人貸款申請而言 (i) 降低任何信用卡及/或貸款戶口的信用額; (ii) 應銀行要求取消本人於其他財務機構開設的信用卡及/或貸款戶口。
  3. 取消申請
    辦理程序一經開始,除非得到銀行同意,本人不可取消本貸款申請。如銀行酌情批准取消本人的貸款申請,本人須向銀行支付所有與該項註銷有關的合理支出及費用。
  4. 就「貸易清」私人貸款的承諾
    如貸款為「貸易清」私人貸款,本人向銀行承諾:
    1. 本人不會:
      1. 將本人已同意降低信用額的信用卡及/或貸款戶口的信用額提高;
      2. 重新申請已同意取消的信用卡及/或重開已同意取消的貸款戶口;
      3. 在提取貸款後12個月內提高任何現有信用卡及/或貸款戶口的信用額;或
      4. 在提取貸款後12個月內向其他財務機構申請任何新的無抵押貸款。
    2. 若銀行所批核的貸款額少於本人於貸款申請表上所述欠其他財務機構的債務總額時,本人需自行負責有關差額及向有關財務機構繳付有關差額。
  5. 立即清還全部貸款
    本人同意應銀行要求清還貸款的全部本金、利息及相關費用。銀行有權在事前不發通知的情況下,覆核、修改、減少及/或取消此貸款並要求本人立即清還全部未償還貸款本金及其利息。
  6. 手續費
    就2020年2月24日之前提取的定額私人貸款及特快私人貸款及2020年4月14日之前提取的「貸易清」私人貸款,本人同意向銀行支付手續費(「手續費」)。手續費按還款期計算,並每年以貸款本金某個由銀行不時指定的百分比收取。手續費包含在每月還款額中,並將於整個還款期內償還。
  7. 貸款開立費
    就2020年2月24日或之後提取的定額私人貸款及特快私人貸款及2020年4月14日或之後提取的「貸易清」私人貸款,本人同意向銀行支付貸款開立費(「貸款開立費」)。貸款開立費以貸款本金某個由銀行不時指定的百分比計算,並在提取貸款時從貸款本金中扣除及不予退還。
  8. 每月還款
    本人同意於每月還款日或之前繳付每月還款額,銀行有酌情權:
    1. 按銀行的決定將每月還款額分配於本金、利息及手續費(如適用);及/或
    2. 於每月還款日,從本人的賬戶中扣除每月還款額 (此等詞語在本文內的意義,與在銀行給本人有關貸款的通知函內的意義相同)。如某月的每月還款日為星期六、星期日或公眾假期,銀行將於前一個結算日從本人的賬戶中過賬。如每月還款日為29、30或31號,而某月並沒有該等日子,銀行將於該月的最後一個結算日從本人的賬戶中過賬。除非得到銀行同意,本人不可更改每月還款日。如銀行酌情批准更改每月還款日,本人須向銀行支付所有與該項更改有關的合理支出及費用。
  9. 逾期還款費用
    就本人未能在到期時全數繳交每月還款額的每一個月,銀行會徵收港幣一千元的逾期還款費用。
  10. 提早清還全部貸款
    提早清還全部貸款的申請必須於最少七個工作天前以書面向銀行提出,本人除應繳付貸款本金餘額(包括任何欠債)、未繳手續費(如適用)及計算至下一個還款日的利息外,並須再支付提早清還行政費(「提早清還金額」)。提早清還行政費將按餘下還款期的年數 (不足一年亦以一年計算) 計算,每年為貸款本金的百分之二。銀行有絕對酌情權決定貸款本金及利息餘額的計算方法。若本人要求,銀行可發出証明書以確認有關貸款的本金、應付利息、應收取費用和提早清還行政費。除非有明顯誤差,否則該証明書對本人有約束力及具決定性。如本人一次過支付一筆款項(「整筆還款」)予銀行,而整筆還款不足以繳付提早清還金額,本人同意銀行可保留整筆還款作為預付金額,並於每月還款日從整筆還款扣除每月還款額,直至整筆還款扣清為止。銀行隨後可於每月還款日,從本人的賬戶中扣除每月還款額或其部分(如適用),直至貸款全部清還為止。除非本人在給予銀行書面通知後得到銀行同意,本人不可取回整筆還款或任何餘下部分。如銀行酌情批准退還任何款項予本人,本人須向銀行支付與該項退款有關的合理支出及費用。
  11. 結欠及結餘互相抵銷
    除依法可享有的一般留置權或類似權利外,銀行可在任何時間無需事先通知本人,將本人的所有或任何賬戶(不論是單名或與其他人聯名)與本人拖欠銀行的債務合併或綜合處理,並將該等賬戶中任何結餘款額抵銷或轉移,以清償本人拖欠銀行的債務(不論該債務是主要的、附屬的、個別的、共同的或是其他貨幣的)。如果本人欠銀行的債務因任何或有或待發事件而尚未需要償還,則在該或有或待發事件發生之前,銀行有權暫停支付任何款項予本人任何賬戶,其金額以保留一筆數額足以支付相關債務為限。
  12. 銀行收費
    若任何還款因款項不足而無法完成,本人須向銀行支付費用,該費用已詳列於不時有效的銀行服務收費表。本人並授權銀行從本人的貸款戶口扣除必須支付的費用。
  13. 修訂
    銀行保留權利酌情決定不時審閱、修訂、刪除、修改或取代銀行服務收費表、本條款及細則及/或任何其他費用及收費。當出現任何更改以致本人應支付的費用或收費增加及/或影響本人的法律責任及義務時,銀行應給予本人最少 60 天的通知,除非有關更改在銀行控制範圍以外則作別論。若涉及其他更改,銀行會在合理時間內作出通知。該通知將以銀行酌情認為適合的方式發出。若貸款在任何更改的生效日期後仍有結欠,本人將視為同意該等更改。
  14. 追討債務的費用
    銀行有權採取其合理地認為適當的任何步驟及行動,以行使權利要求償還貸款和有關利息及執行本條款及細則,包括但不限於僱用律師及第三方債務追討代理人追討本人所欠銀行的任何債務。本人須應銀行要求,負責賠償銀行由此等步驟及行動所引致的一切合理費用,惟本人須賠償的該等代理人的收費總額於一般情況下不得超過有關債務的百分之三十。本人並同意及授權銀行向該等人士披露有關資料以作追討債務用途。
  15. 通知安排
    給予本人的任何通知或通訊可採用書面或口頭方式。如以書面方式,可以預付郵費的平郵、親手遞送、速遞、掛號郵件、傳真、短訊服務(SMS)、電子郵件、電子平台或其他電子途徑發送至本人的最後所知地址、號碼或電郵地址,或本人以書面或銀行認為適當的其他電子方式通知銀行的其他地址、號碼或電郵地址或在銀行網站登載通告,並在下列情況視作已給予、作出或收到:
    1. 若以預付郵費的平郵寄至香港境內,則在寄出後2個曆日(即使可能因無法派遞而經郵局退回);
    2. 若以預付郵費的平郵寄至香港境外,則在寄出後7個曆日(即使可能因無法派遞而經郵局退回);
    3. 若以親手遞送,則於有關地址留下時;
    4. 若以速遞或掛號郵件,則在派遞或嘗試派遞當日(即使最終無法派遞或因無法派遞而退回);
    5. 若以傳真,則在傳送報告列明已成功發訊時;
    6. 若以短訊服務(SMS)或電子郵件,則在銀行的電子發訊系統發訊時(即使未成功送達);
    7. 若以電子平台或其他電子方式,則在銀行發訊後24小時(即使未成功送達);及
    8. 若在銀行網站登載通告,則在登載時。
    若任何給予本人的通訊退回銀行或銀行獲通知任何特定通訊方式不再有效,在適用法律的規限下,銀行可全權酌情決定在本人更新相關聯絡資料前不再使用該通訊方式。本人所申報的個人資料如有任何更改(包括地址、職業、永久居留地或電話號碼),本人應從速以書面通知銀行。如本人有任何困難而未能償還債務,或未能對銀行履行因貸款引起的付款,本人亦必須盡快以書面通知銀行。
  16. 指示
    1. 本人可向銀行發出指示,而銀行可接受透過以下途徑發出的任何指示:
      1. 親身或透過郵寄、速遞、電子郵件、電子平台或其他電子方式或傳真方式交付的書面指示及,如本人曾向銀行提供簽署樣式,則附有與提供予銀行的簽署樣式極為相似的簽署的書面指示;
      2. 通過電話或親身在銀行發出的口頭指示;
      3. 使用銀行不時提供的網上理財服務或通過互聯網以電子方式發出的指示;或
      4. 透過銀行不時訂明的任何其他途徑(包括電子途徑)發出的指示。
    2. 所有按銀行所理解及執行的指示均對本人有約束力,不論指示是由本人或任何自稱是本人的其他人士發出。任何依據或基於指示而進行的交易均對本人有約束力,不論是否由本人進行或是否獲本人授權、知悉或同意。
    3. 銀行沒有責任評估任何指示是否經審慎考慮而作出或其他方面的事宜,也沒有責任確定任何指示的真確性或核實發出或看來發出指示的人士的身份或授權。
    4. 銀行有權根據其業務常規及慣常程序行事,並只在其認為實際可行和合理的範圍內才接受指示。
    5. 銀行有權隨時酌情決定拒絕執行任何指示。銀行在此情況下無須給予理由,也無須為拒絕執行任何指示而承擔任何責任。
    6. 在不損害銀行可拒絕執行任何指示的權利的一般性的原則下,若銀行認為指示存在錯誤、含糊或矛盾,銀行有權拒絕執行任何指示直至有關事宜得到釐清,或按其理解執行指示,以及若任何指示與銀行須遵守的任何適用法律不一致,銀行可拒絕按有關指示行事,而在此情況下,銀行對本人因此產生或蒙受的任何損失不需負責或承擔任何責任。
    7. 若銀行認為任何指示或其他情況可能會(直接或間接)使到或導致銀行蒙受損失或招致支出或損害銀行的權利或權益或損害銀行的信譽、聲譽或地位,銀行有權拒絕執行有關指示、暫停任何戶口的運作,而無須通知本人及給予理由,及有權要求本人或任何第三者作出彌償後,才准許繼續操作戶口或執行有關指示,而在此情況下,銀行對本人因此產生或蒙受的任何損失不需負責或承擔任何責任。
    8. 銀行可設定收取指示的截止時間(詳情可向銀行索取),以便銀行可在同日處理指示。若銀行在截止時間後或銀行一般不營業的星期六、星期日及公眾假期收到指示,有關指示將於下一個銀行營業日處理。如需銀行在某限期前按指示行事,本人必須確保在截止時間前發出指示,或如沒有限期,則須確保有合理時間讓銀行處理指示及與任何有關第三者聯繫。若本人未有按照截止時間行事或銀行未能在限期前合理時間內收到指示,銀行對此不承擔任何責任。
    9. 本人同意,若銀行已作出合理努力,但在合理情況下仍無法完全及適時地履行或完成任何指示,銀行沒有義務或責任執行有關指示。銀行有權部分履行任何指示而無須事先通知本人或經本人確認。
    10. 本人確認、接受及同意任何電話指示,或以傳真、電子郵件或其他電子方式發出的指示,或透過本行不時批淮的其他通訊途徑或裝置發出的指示(「遙距指示」):
      1. 並非保密的通訊途徑,並有可能由未經授權人士發出及/或涉及不誠實意圖;及
      2. 發出遙距指示會增加出現錯誤、誤解及/或矛盾的風險。本人願意接受該等風險,並同意受銀行真誠據此理解及執行的交易所約束。
    11. 本人確認、同意及/或承諾如下:
      1. 銀行只要秉誠行事,便不須就任何遙距指示當中的錯誤或遺漏、延誤接收或執行,或未能收到遙距指示而負責或承擔任何責任;
      2. 對於本人可能因銀行按照遙距指示(包括並非本人的人士發出的任何口頭指示,或任何傳真指示而當中本人的簽名可能是假冒的,或該指示是未經授權的)行事而蒙受的任何損失,銀行不承擔任何責任;
      3. 銀行有權隨時以其絕對酌情權要求在執行遙距指示前先取得確認,或拒絕執行任何遙距指示;
      4. 如銀行發出任何遙距指示的確認,本人必須核對該確認的內容,如發現任何錯誤、差異或未經授權的交易,本人必須在收訖該確認後的實際可行範圍內儘快但最遲必須在1個營業日內通知銀行。除非本人在上述期限內通知銀行,或銀行或銀行員工有明顯錯誤、欺詐或疏忽,否則有關確認將被視作正確無誤及不可推翻的證據,證明該宗交易已獲授權;
      5. 任何銀行員工就任何口頭指示作出的摘要,將是該指示的不可推翻及具約束力的證據,但銀行沒有義務安排任何銀行員工就任何指示作出任何摘要,而即使未有作出該等摘要,亦不影響銀行接受有關口頭指示;
      6. 如本人向銀行發出任何遙距指示的任何書面確認,該書面確認必須清楚註明「只屬確認-請勿重複」。如任何書面確認未有清楚地如此註明,銀行對任何後果(包括該指示被執行一次以上而引致的任何損失)不承擔任何責任;及
      7. 本人應確保任何傳真是發送至銀行不時告知的銀行的正確傳真號碼,如本人未有確保此事,銀行不對任何相關申索或損失承擔任何責任。
  17. 行使條款及細則的權利
    銀行所作的任何行動或遺漏、延遲或沒有行使或執行任何權利,並不表示銀行放棄該等權利。銀行單次或部分行使任何權利或行使任何權利時有欠妥之處,均不足以妨礙銀行另行或進一步行使該權利或行使任何其他權利。
  18. 其他
    本條款及細則:
    1. 適用於本人個人,本人不可轉讓本人的權利或義務,惟銀行可轉讓或處置其在本條款及細則下的任何或所有權利及義務;
    2. 本人的執行人、管理人或私人代表均受本條款及細則所約束;及
    3. 本條款及細則受香港特別行政區法律所管轄及據其解釋,任何條款如對任何責任施以豁免或限制,均以不違反香港特別行政區法律的規定為限。本條款及細則中任何條款如因任何理由而失效,則失效範圍僅為該條款,而不會影響其餘條款的效力。
  19. 稅務
    本人同意受銀行不時發出的稅務要求通知內所訂明有關報稅、預扣稅及相關要求的條款約束。此等條款是因提述而被納入本條款及細則內,並構成當中的一部分。如本人需索取稅務要求通知,可向銀行的分行索取或在銀行網站(www.dbs.com/hk)下載。
  20. 第三者權利
    任何人士若非本條款及細則的一方,不可根據《合約(第三者權利)條例》(香港法例第623章)強制執行本條款及細則的任何條文。
  21. 與銀行董事/僱員等的關係
    1. 銀行作為持牌銀行,在向任何與銀行、其附屬公司或聯繫公司的董事、僱員、控權人或小股東控權人有關連的人士(「關連人士」)提供貸款時須遵守若干限制。除非另有向銀行聲明或披露,本人向銀行確認本身並非關連人士。本人承諾在尚欠銀行貸款或其他負債的期間內,如本人在任何時間成為關連人士,本人將立即以書面方式通知銀行。
    2. 就本21條條款而言,以下詞語的定義如下: 「控權人」及「小股東控權人」具有《銀行業條例》(香港法例第 155 章)之下《銀行業(風險承擔限度)規則》中對關連一方的風險承擔的條款所界定的意思; 「附屬公司」具有《公司條例》(香港法例第622章)所界定的意思;及 「聯繫公司」就任何一方而言,指直接或間接控制該方、被該方直接或間接控制或與該方直接或間接受同一人控制的任何其他法律實體,而在本定義中,「控制」指(i)直接或間接擁有某一方50%或以上的有表決權股本;或(ii)有權行使或控制行使某一方50%或以上的表決權;或(iii)某一方能夠(不論直接或間接及不論藉著擁有股本、享有表決權、合約或其他方式)對另一方的管理及政策作出指令或控制另一方的董事會或同等組織的組成。
  22. 本條款及細則的其他版本
    若本條款及細則的中、英文版之間有任何不一致之處,概以英文版本為準。

 

直接存款授權(用以發放貸款)及直接付款授權(用以償還貸款)條款及細則

  1. 本人授權星展銀行(香港)有限公司 (「星展銀行」) 將批核貸款直接存入本人向星展銀行提供以本人個人名義開立的戶口(「本人的戶口」)。
  2. 本人授權本人的戶口的銀行(「本人的銀行」,根據星展銀行不時給予本人的銀行的指示由本人的戶口內轉賬予星展銀行,而該轉賬包括但不限於每月還款額、未清繳的付款及/或一切適用的費用、收費及開支。
  3. 本人同意本人的銀行毋須證實該等轉賬通知是否已交予本人。
  4. 如因該等轉賬而令本人的戶口出現透支(或令現時的透支增加),本人願承擔全部責任。
  5. 本人同意如本人的戶口並無足夠款項支付該等授權轉賬,本人的銀行有權不予轉賬,且可收取慣常的收費,並可隨時以一星期書面通知取消本授權。
  6. 本授權將繼續生效直至另行通知為止。
  7. 本人同意如本人取消或更改本授權的任何通知,須於取消/更改生效日最少七個工作天之前交予本人的銀行。
  8. 本人的銀行就此安排的一切開支、收費、利息、費用及支出均由本人負責。
  9. 本人將會因應星展銀行要求提供有關此安排所需的其他資料。本人聲明一切提供予星展銀行的資料均正確無誤,如該等資料有任何變更,本人將立即知會星展銀行。本人授權星展銀行向本人的銀行提供任何或所有本人的資料,以設立或維持此安排。
  10. 本人確認本人為與本人的銀行開立的本人的戶口內款項的唯一實益擁有人,並可自由處理該等款項。
  11. 本人會按要求賠償星展銀行因此安排而蒙受或招致的一切損失、開支、支出、索償、申索、訴訟及責任。
  12. 本人授權本人的銀行向星展銀行提供所有該等關於本人的戶口的資料。

 

稅務要求通知

本通知列出關於預扣稅、報稅及相關要求的條款,此等條款對星展銀行(香港) 有限公司及星展銀行有限公司香港分行(合稱「本行」)的客戶及向本行申請使 用銀行或金融服務及設施的人士(在本通知內稱為「閣下」)適用及具約束力。 本通知內的條款亦構成戶口條款及細則及/或閣下與本行簽立的協議或安排的 一部分。

就本通知而言,「星展集團」指星展銀行有限公司及其分行、控股公司、代表 辦事處、附屬公司及聯屬機構(包括該等附屬公司或聯屬機構的分行或辦事處)。

在本通知中,「合規要求」指根據下列各項對任何星展集團成員施加的義務:
(a) 不論於香港境內或境外及不論目前或將來存在的對其具法律約束力或適用的任何法律(例如《稅務條例》及其相關規定,包括涉及自動交換財務 帳戶資料的規定);
(b) 不論於香港境內或境外及不論目前或將來存在的任何法律、監管、政府、 稅務、執法或其他機關,或金融服務供應商的自律監管或行業組織或協
會作出或發出的任何指引或指導(例如由稅務局作出或發出的指引或指導, 包括涉及自動交換財務帳戶資料的指引或指導);
(c) 本行或任何其他星展集團成員因其位於或跟相關本地或外地的法律、監 管、政府、稅務、執法或其他機關,或自律監管或行業組織或協會的司 法管轄區有關的金融、商業、業務或其他利益或活動,而向該等本地或 外地的法律、監管、政府、稅務、執法或其他機關,或金融服務供應商 的自律監管或行業組織或協會承擔或被彼等施加的任何目前或將來的合 約或其他承諾。

  1. 資料披露

    閣下同意並授權本行、其職員及任何其他因工作、能力或職權範圍而可接觸到本行內有關閣下個人及戶口資料的紀錄、登記冊或任何通訊或材料(「個人資料」)的人士,根據任何適用的合規要求,向以下機構披露任何
    該等個人資料:
    (a) 本行任何分行、代表辦事處、關聯公司、附屬公司,或本行任何其他辦 事處,不論是位於何處及在香港境內或境外;及(b) 任何本地或外地的法律、監管、政府、稅務、執法或其他機關,或金融 服務供應商的自律監管或行業組織或協會,包括任何結算及交收機構, 不論於香港境內或境外及不論目前或將來存在的。
    閣下承諾及同意,就按照任何合規要求所需作出的披露,向閣下任何相聯者 (包括閣下法律及衡平法上的擁有人和付款的收款人)索取此項同意及授權。
  2. 情況變動通知

    閣下將盡速以書面通知本行下述任何變動:
    (a) 閣下的資料、狀況、身分,包括任何有關公民身分、居所、稅務上的常 駐國家、紀錄上的地址、電話或傳真號碼及電郵地址的變更;及
    (b) (如適用)閣下的組織章程、股東、合夥人、董事或公司秘書,或閣下的 業務性質。
  3. 就查詢予以合作

    閣下將對本行為遵守任何合規要求而作出的任何查詢予以充分合作,包括盡 速提供所有必需的相關資料、詳情及/或文件,以便本行遵從該等要求。
  4. 預扣付款的權利

    本行應向閣下支付的任何款項須受所有適用法律和法規約束,包括合規要求 及相關結算及交收機構訂明的規則、任何預扣稅要求、外匯限制或管制。閣 下同意及確認,本行可依據上文履行或安排履行下述事宜:代扣任何應付予 閣下的款項、將任何該等款項存入雜項或其他戶口及/或保留該等款項以待 釐定上述預扣稅要求、外匯限制或管制的適用性,且毋需通知閣下或負上任 何責任。對於因上述代扣、保留或存入款項而可能導致的任何推算稅前收益 (gross up)或虧損情況,本行概不負責。
  5. 終止

    閣下同意,假如閣下未能遵從本通知內任何要求,本行有權隨時凍結任何交 易、轉移任何安排,或終止閣下所有或任何戶口或與本行訂立的協議或安排, 且毋需給予任何理由或通知。
  6. 條款不一致

    若本文所列條款與戶口條款及細則及/或閣下與本行訂立的協議或安排內任 何其他條款不一致時,只要涉及本行對合規要求的遵守,均須以本文所列條 款為準。

 

資料政策通告

本通告列載DBS Bank Ltd1 及其所有在香港特別行政區(「香港」)的直接及間接附屬公司(但星展唯高達香港有限公司2則除外)(各稱「本公司」)的資料政策。為免產生疑問,星展銀行(香港)有限公司3亦包括在內。本通告的條文構成資料當事人所持有的本公司帳戶的條款及細則及 / 或資料當事人與本公司訂立的協議或安排的一部分。如有任何歧義,概以本通告的條文為準。

就本通告的目的而言,「星展集團」指DBS Bank Ltd及其分行、控股公司、代表辦事處、附屬公司及聯屬機構(包括該等附屬公司或聯屬機構的分行或辦事處)。

本通告內對「資料當事人」的提述指本公司客戶及向本公司提供資料(包括《個人資料(私隱)條例》(「該條例」)所界定的個人資料)的其他類型人士,包括但不限於銀行 / 金融服務及授信申請人、基於對本公司負有的責任而出任擔保人及提供抵押、擔保或任何形式的支持的人士、股東、董事、公司職員及經理、獨資經營者、合夥人、供應商、承包商、服務供應商及其他合約對手。

本公司非常重視資料當事人的個人資料保護,並致力於確保資料當事人了解本公司如何使用及保護其個人資料。

  1. 資料當事人在各項事情上如開立或延續帳戶、設立或延續銀行授信、要求提供銀行或其他金融服務,或向本公司及資料當事人提供資源或服務時,需要不時(包括通過人工智能驅動的介面)向本公司提供有關的資料。
  2. 若未能提供有關資料,可能導致本公司無法開立或延續帳戶、設立或延續銀行授信、提供銀行或其他金融服務,或接納或延續資源或服務供應。
  3. 在本公司與資料當事人延續正常銀行業務往來期間,例如當資料當事人開出支票或存款、發出指示或以其他方式進行作爲本公司所提供服務一部分的交易時,本公司亦會收集資料當事人的資料。本公司亦會向第三方(包括資料當事人因本公司產品及服務的推廣以及申請本公司產品及服務而接觸的第三方服務供應商)收集與資料當事人有關的資料(包括從獲核准加入多家個人信貸資料服務機構模式的信貸資料服務機構(以下簡稱「信貸資料服務機構」)接收個人資料)。
  4. 資料當事人的資料的用途將視乎其與本公司的關係性質而有所不同;大致而言,可包括下列任何或所有用途:
    1. 考慮、評估及處理銀行及 / 或其他金融服務及授信的申請;
    2. 由本公司或向本公司或資料當事人提供的產品、服務及借貸授信的運作;
    3. 提供信用查詢備考書(狀況查詢);
    4. 進行信貸及其他狀況審查(包括但不限於客戶信貸申請(包括樓宇按揭貸款申請)及進行定期或特別信貸審查);
    5. 協助其他在香港獲核准加入多家個人信貸資料服務機構模式的信貸提供者(以下簡稱「信貸提供者」)進行信用檢查及追討欠債;
    6. 確保資料當事人的信用維持良好;
    7. 研發及 / 或設計供資料當事人使用的金融服務或有關產品;
    8. 推廣服務、產品及其他項目(詳情請參閱以下(j)段);
    9. 執行內部監控措施,包括確定本公司與資料當事人相互間的債務;
    10. 履行財資管理職能;
    11. 根據資料當事人所持有的本公司帳戶的條款及細則提供投資管理、交易及顧問、託管及其他服務;
    12. 執行資料當事人的責任,包括但不限於向資料當事人及為資料當事人的責任提供抵押品的人士追收欠款;
    13. 為資料當事人或非資料當事人作營運用途、信貸評估、信貸評分模式或統計分析(包括在前述各情況下,作行為分析及評估與星展集團的整體關係,當中包括將資料用於遵守星展集團為符合制裁或預防或偵測清洗黑錢、恐怖分子融資活動、賄賂、貪污、逃稅、欺詐、逃避經濟或貿易制裁及/或規避或違反有關此等事宜的任何法律的任何行為或其他非法活動的任何方案就星展集團內共用資料及資訊及/或資料及資訊的任何其他使用而指定的任何義務、規定、政策、程序、措施或安排);
    14. 遵守根據下列各項而適用於本公司或任何其他星展集團成員或期望本公司或任何其他星展集團成員應遵守的披露及使用資料的義務、規定或安排:
      1. 不論於香港境內或境外及不論目前或將來存在的對其具法律約束力或適用的任何法律、法規、判決、法院命令、自願守則、制裁制度 (例如《稅務條例》及其相關規定,包括涉及自動交換財務帳戶資料的規定);
      2. 不論於香港境內或境外及不論目前或將來存在的任何法律、監管、政府、稅務、執法或其他機關,或金融服務供應商的自律監管或行業組織或協會作出或發出的任何指引、指導或要求 (例如由稅務局作出或發出的指引或指導,包括涉及自動交換財務帳戶資料的指引或指導) ,及任何國際指引、內部政策或程序;及
      3. 本公司或任何其他星展集團成員因其位於或跟相關本地或外地的法律、監管、政府、稅務、執法或其他機關,或自律監管或行業組織或協會的司法管轄區有關的金融、商業、業務或其他利益或活動,而向該等本地或外地的法律、監管、政府、稅務、執法或其他機關,或金融服務供應商的自律監管或行業組織或協會承擔或被彼等施加的任何目前或將來的合約或其他承諾;
    15. 讓本公司或任何其他星展集團成員的實際或建議承讓人或本公司或任何其他星展集團成員對資料當事人的權利的參與人或附屬參與人可評估、訂立及處理涉及有關該轉讓、參與或附屬參與的交易;
    16. 本公司在提供特定服務或授信時特別設立的用途。有關程序包括配對程序(如該條例所界定,但大致包括比較資料當事人的兩組或更多資料,以決定採取不符合資料當事人利益的行動,例如否決申請);及
    17. 一切與上述有聯繫、有附帶性及有關的用途,包括尋求專業意見。

    本公司僅於上述用途上合理地需要或適用法律規定的期間保存有關資料。這包括在處理與以上任何用途有關的查詢而合理地需要的期間內保存有關資料。

  5. 本公司對其所持的資料當事人資料將會保密,(但若《中華人民共和國個人信息保護法》(「個人信息保護法」)適用於本公司處理和/或使用資料當事人資料,僅在獲得資料當事人的單獨同意的情況下) ,本公司可以就(d)段所列的用途而把有關資料提供予下列人士(不論是否在香港境內):
    1. 任何星展集團成員、代理人、承包商,或向本公司或任何其他星展集團成員提供與本公司或任何其他星展集團成員業務運作上有關的行政、電訊、電腦、支付、債務追收或證券結算、資料處理或其他服務的第三方服務供應商(或其附屬公司、控股公司或關連公司);
    2. 曾向本公司或任何其他星展集團成員明示或默示地承諾將有關資料保密的任何其他人士;
    3. 任何認可機構(定義見《銀行業條例》)或於另一司法管轄區與資料當事人進行或擬進行交易的其他類似性質的認可或受規管實體;
    4. 向支票開票人提供已付款支票副本(當中可能載有支票收款人的資料)的付款銀行;
    5. 資料當事人因申請本公司的銀行及/或其他金融產品及服務而選擇接觸的第三方服務供應商;
    6. 資料當事人因其他銀行及金融服務供應商向其提供服務而選擇提供本公司所持有的其資料的其他銀行及金融服務供應商;
    7. 信貸資料服務機構(包括信貸資料服務機構所使用的任何中央資料庫之經營者),而在資料當事人拖欠款項的情況下,則可將該等資料提供給收數公司;
    8. 本公司或任何其他星展集團成員根據對本公司或任何其他星展集團成員具約束力或適用的任何法律規定,或根據及為符合任何法律、監管、政府、稅務、執法或其他機關,或金融服務供應商的自律監管或行業組織或協會作出或發出的並期望本公司或任何其他星展集團成員遵守的任何指引或指導,或根據本公司或任何其他星展集團成員與本地或外地的法律、監管、政府、稅務、執法或其他機關,或金融服務供應商的自律監管或行業組織或協會的任何合約或其他承諾(以上不論於香港境內或境外及不論目前或將來存在的),而有義務或以其他方式被要求向其披露該等資料的任何人士;
    9. 本公司或任何其他星展集團成員的任何實際或建議承讓人,或本公司或任何其他星展集團成員對資料當事人的權利的參與人或附屬參與人或承讓人;及
      1. 任何星展集團成員;
      2. 第三方金融機構、承保人、卡公司、證券及投資服務供應商;
      3. 第三方獎賞、客戶或會員、合作品牌及優惠計劃供應商;
      4. 本公司及任何星展集團成員的聯營品牌合作夥伴(該等聯營品牌合作夥伴的名稱列於相關服務與產品(視屬何情況而定)的申請表格內);
      5. 慈善或非牟利機構;及
      6. 獲本公司聘用作(d)(viii)段所列用途的外聘服務供應商(包括但不限於專業顧問、寄件服務公司、電訊公司、電話推廣及直銷服務代理、電話服務中心、數據處理公司、資訊科技公司及市場調查公司)。

    該等資料可能被轉移至香港境外。若個人信息保護法適用於本公司處理和/或使用資料當事人資料,本公司將徵求資料當事人針對該等跨境傳輸活動的單獨同意。
  6. 若個人信息保護法適用於本公司處理和/或使用資料當事人資料,本公司將在和第三方共享資料當事人的個人資料前,告知資料當事人接收方的姓名和聯繫方式、處理和提供資料當事人個人資料的目的和方式,以及將要提供和分享個人資料的種類,並徵求資料當事人對共享其個人資料的單獨同意。前述的個人資料接收方將僅為實現本通知下規定的具體目的所需的範圍內使用個人資料,並在實現目的所需的最短時間內保存個人資料,或(若個人信息保護法適用於本公司處理和/或使用資料當事人資料)按照個人信息保護法的要求。
  7. 就以上(d)(iv)段的目的而言,本公司可不時向信貸資料服務機構查閱及提取資料當事人的個人信貸資料,以檢討任何與信貸安排相關的下述事項:
    1. 增加信貸額;
    2. 縮減信貸額(包括終止信貸或降低信貸額);或
    3. 與資料當事人制訂或實行債務安排計劃。

    本公司向信貸資料服務機構查閱資料當事人的個人信貸資料時,必須符合根據該條例核准和發出的《個人信貸資料實務守則》(「該守則」)及其他相關的監管規定。
  8. 就資料當事人(不論以借款人、按揭人或擔保人身分,以及不論以資料當事人單名或與其他人士聯名方式)於2011年4月1日當日或以後申請的按揭有關的資料,本公司不時就按揭收集或持有的所有資料當中,可能會以本公司及/或代理人的名義向信貸資料服務機構提供關於資料當事人的按揭帳戶一般資料 (包括其可能不時更新的任何下列資料的資料)。

    該等按揭帳戶一般資料指資料當事人的以下資料︰
    1. 全名;
    2. 就每宗按揭的身分(即作爲借款人、按揭人或擔保人,及以資料當事人本人單名或與其他人士聯名方式);
    3. 香港身分證號碼或旅遊證件號碼;
    4. 出生日期;
    5. 地址;
    6. 就每宗按揭的按揭帳戶號碼;
    7. 就每宗按揭的信貸種類;
    8. 就每宗按揭的按揭帳戶狀况(如有效、已結束、已撇帳(因破産令導致除外)、因破産令導致已撇帳);及
    9. 就每宗按揭的按揭帳戶結束日期(如適用)。

    信貸資料服務機構會使用由本公司提供的按揭帳戶一般資料統計個別資料當事人(分別以借款人、按揭人或擔保人身分, 及以資料當事人本人單名或與其他人士聯名方式)不時於信貸提供者持有的按揭宗數,於信貸資料服務機構的個人信貸資料庫內讓信貸提供者共用(須受該守則的規定所限)。
  9. 本公司收集的部分資料可能構成個人信息保護法下的“敏感個人信息”,而只有在採取了嚴格的保護措施且在處理行為具備充分必要性的前提下,本公司才會處理敏感個人信息。若個人信息保護法適用於本公司處理和/或使用資料當事人資料,該等敏感個人信息將在獲得資料當事人的單獨同意後才進行處理。
  10. 在直銷推廣中使用資料

    本公司擬把資料當事人的資料用於直銷推廣,而本公司爲該用途須獲得資料當事人同意(包括表示不反對)。就此,請注意:
    1. 本公司或會將本公司不時持有的資料當事人姓名、聯絡資料、産品及服務組合資料、交易模式及行爲、財務背景及人口統計數據用於直銷推廣;
    2. 可用作促銷下列類別的服務、産品及項目:
      1. 財務、保險、卡(指可用作提取現金或支付貨品及服務費用的任何卡,包括信用卡、扣帳卡、自動櫃員機提款卡、Cashline卡及儲值卡)、銀行及相關服務與産品;
      2. 獎賞、客戶年資獎賞或優惠計劃及相關服務與産品;
      3. 本公司的聯營品牌合作夥伴提供的服務及産品(該等聯營品牌合作夥伴的名稱列於相關服務與産品(視屬何情況而定)的申請表格內);及
      4. 爲慈善及/或非牟利用途的捐款及捐贈;
    3. 上述服務、産品及項目或會由本公司及/或以下各方提供或(就捐款及捐贈而言)徵求:
      1. 任何其他星展集團成員;
      2. 第三方金融機構、承保人、卡公司、證券及投資服務供應商;
      3. 第三方獎賞、客戶年資獎賞或優惠計劃供應商;
      4. 本公司及任何其他星展集團成員的聯營品牌合作夥伴 (該等聯營品牌合作夥伴名稱會於有關服務及產品的申請表格上列明);及
      5. 慈善或非牟利機構;
    4. 除促銷上述服務、産品及項目之外,本公司亦擬將以上(j)(i)段所述的資料提供予以上(j)(iii)段所述的全部或任何人士,以供該等人士用以促銷該等服務、産品及項目,而本公司爲此用途須獲得資料當事人書面同意(包括表示不反對);
    5. 本公司如以上(j)(iv)段所述將資料提供予其他人士可能會獲得金錢或其他財産的回報。如本公司會因提供資料予其他人士而獲得任何金錢或其他財産的回報,本公司會於以上(j)(iv)段所述徵求資料當事人同意或不反對時如是通知資料當事人。

    如資料當事人不希望本公司如上所述將其資料用於或提供予其他人士作直銷推廣用途,資料當事人可隨時通知本公司以行使其拒絶直銷推廣的權利,此安排並不收取任何費用。(如選擇拒絶直銷推廣,請填妥並交回拒絶直銷推廣表格。該表格可在本公司網頁(www.dbs.com.hk)下載 或於本公司任何分行索取。資料當事人亦可致電以下客戶服務熱線與本公司代表聯絡:

    星展私人銀行4 : (852) 3668 8008
    星展豐盛私人客戶, 星展豐盛理財, 及其他個人戶口: (852) 2290 8400
    企業帳戶:
    星展企業 一線通: 2290 8068 (星展銀行(香港)有限公司) / 2290 8098 (DBS Bank Ltd., HK Branch (於星加坡註冊成立的有限公司))

  11. 本公司使用大數據和人工智能(BDAI) 於處理和分析數據。本公司可能利用收集的個人資料,通過BDAI進行數據分析,以實現本資料政策通告中規定的用途。本公司還可能在其業務運營過程中,基於本公司現有數據和收集的個人資料,利用BDAI促進自動化決策。本公司可能使用BDAI來幫助改善我們的溝通和客戶體驗,使我們的業務運營流程更加安全高效,並使我們能夠更快地回應客戶需求,提高處理時效。
  12. 使用本公司應用程式介面(「API」)向資料當事人的其他銀行及第三方服務供應商轉移個人資料

    本公司可根據資料當事人向本公司,向資料當事人提供服務的其他銀行或資料當事人使用之第三方服務供應商(包括其他金融服務供應商)所發出的指示,使用本公司的 API 向該等其他銀行及第三方服務供應商轉移資料當事人的資料,以作本公司,資料當事人的其他銀行或第三方服務供應商所通知資料當事人的用途及/或資料當事人根據條例所同意的用途。
  13. 根據及按照該條例及(若個人信息保護法適用於本公司處理和/或使用資料當事人資料)個人信息保護法的條款及該守則的條款,任何資料當事人有權:
    1. 查核本公司是否持有其資料及查閱該等資料;
    2. 要求本公司更正有關其不準確的資料;
    3. 查明本公司對於資料的政策及慣例,並獲告知本公司持有的個人資料種類;
    4. 要求獲告知那些資料會被例行披露予信貸資料服務機構或追討欠款公司,並獲提供進一步資料,藉以向有關信貸資料服務機構或追討欠款公司提出查閱和改正資料的要求;
    5. 就本公司向信貸資料服務機構提供的任何帳戶資料(包括任何帳戶還款資料),於全數清還欠帳後結束帳戶時,指示本公司要求信貸資料服務機構自其資料庫中删除該等帳戶資料,但指示必須於帳戶結束後五年內提出及於緊接終止信貸前五年內沒有任何拖欠爲期超過60日的欠款。帳戶還款資料包括上次到期的還款額,上次報告期間(即緊接本行上次向信貸資料服務機構提供帳戶資料前不多於31日的期間)所作還款額,剩餘可用信貸額或未償還數額及欠款資料(即過期欠款額及逾期還款日數,清還過期欠款的日期,及全數清還拖欠爲期超過60日的欠款的日期(如有));
    6. 若個人信息保護法適用於銀行處理和/或使用資料當事人資料,要求本公司刪除資料當事人的個人資料;
    7. 若個人信息保護法適用於銀行處理和/或使用資料當事人資料,反對以某種特定方式使用資料當事人個人資料;
    8. 若個人信息保護法適用於銀行處理和/或使用資料當事人資料,要求對處理資料當事人個人資料的規則進行解釋說明;
    9. 若個人信息保護法適用於銀行處理和/或使用資料當事人資料,且滿足個人信息保護法的要求的情況下,要求本公司將資料當事人向本公司提供的個人資料轉移給資料當事人選擇的第三方;
    10. 若個人信息保護法適用於銀行處理和/或使用資料當事人資料,撤回對收集、處理或轉移資料當事人個人資料的同意(資料當事人應注意,撤回同意可能導致本公司無法開設或繼續開戶或建立或繼續銀行的設施或提供的銀行服務);和
    11. 若個人信息保護法適用於銀行處理和/或使用資料當事人資料,要求對自動化決策過程中產生的決策進行解釋,以及拒絕接受僅由自動化決策技術作出的決定。
  14. 如戶口出現拖欠還款情況,除非拖欠金額在由出現拖欠日期起計60天屆滿前全數清還或撇帳(除了因破產令導致之外),否則由信貸資料機構所持有的帳戶還款資料(定義見以上(m)(v)段)可在該拖欠款項全數清還後繼續保留五年。
  15. 如資料當事人因被頒布破產令而導致戶口任何金額被撇帳,不論其帳戶還款資料(定義見以上(m)(v)段)是否顯示有超過60天的欠帳,由信貸資料機構所持有的帳戶還款資料可在該拖欠款項全數清還後繼續保留五年,或由資料當事人獲解除破產令(其須提出證據將此事通知信貸資料機構)的日期起計保留五年(以較先出現的情況計算)。
  16. 本公司考慮任何信貸申請或不時進行信貸審查時,或向信貸資料服務機構提取有關資料當事人的信貸報告或查閱資料當事人的資料庫。假如資料當事人希望查閱該信貸報告,本公司會提供有關信貸資料服務機構的聯絡詳情。
  17. 本公司或前文(e)段所指從本公司取得有關資料的任何人士可在或可向其認為合適的國家處理、保存、轉移或披露資料當事人的資料。該等資料亦可根據該國當地的慣例和法律、規則和規例(包括任何政府措施和指令)而處理、保存、轉移或披露,該等資料可被轉移至保障程度可能較低的另一個地方。有關的境外機關或有權查閱該等資料。

    資料可能會外包予香港境內外的代理人、承包商或服務供應商(包括星展集團的其他成員公司)及╱或由該等代理人、承包商或服務供應商處理。在委聘服務供應商時,本公司會確保其所委聘的服務供應商具有適當的業務資質及能力,並會要求服務供應商遵守本公司規定的安全標準。本公司可透過合約條款(包括私隱監管機構批准的任何有關條款)以及對服務供應商進行監督以實現上述目的。無論個人資料於何處傳輸,本公司均會採取一切合理必要措施,確保個人資料得到妥善保管。

    本公司可能將資料當事人的資料儲存於本地或海外,包括雲端。無論資料當事人的資料儲存於何處,均受本公司的資料標準及政策約束。
  18. 本公司有權就處理任何查閱資料的要求收取合理費用。
  19. 本通告並不限制資料當事人根據該條例及個人信息保護法下所享有的權利。
  20. 根據該條例及(若個人信息保護法適用於本公司處理和/或使用資料當事人資料)個人信息保護法允許的情況下,資料當事人可要求查閱或更正資料,或索取資料以了解本公司的資料政策和慣例及所持有的資料種類。此等要求應向下列人士提出:
    香港中環皇后大道中99號
    中環中心73樓
    DBS Bank Ltd, Hong Kong Branch / 星展銀行(香港)有限公司
    資料保護主任

    傳真: 2536 4307
  21. 如中英文版本有任何歧異,概以英文版本為準。

 

二○二五年六月

 

1於星加坡註冊成立的有限公司。
2於香港註冊成立的有限公司。
3於香港註冊成立的有限公司。
4在香港,星展私人銀行為星展銀行(香港)有限公司的私人銀行服務部門。

 

關於負責任借貸的提示

 

 

當您按「同意」,即確認您在遞交申請前,已經詳閱及完全明白重要資料概要及有關的條款及細則。